Outils pour utilisateurs

Outils du site


costo:test:results:start

Results

A brief review of the case-study

PlatoonSystem is an Kmelia application about intelligent system embedded on new generation of vehicle. Here we similate an set of 3 vehicles. The driver, the mid and the last. The first is control by pilot (a man) and the other two without pilot. they are connected to the first via an intelligent system which allows control of the over vehicles from the first. This system allows the driver to convey both vehicle without a pilot to an prefixed destination with maintaining a distance of safety calculated dynamically depending on the speed of the vehicle predecessor.



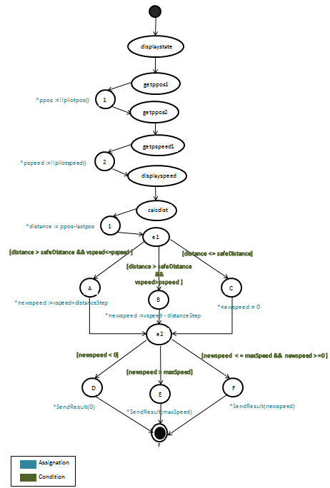
A brief review of the service under test "computSpeed

The computSpeed service is the center of real-time calculation of the current distance between a vehicle and its predecessor. It takes as input a standard safety distance in addition to the position and speed of the predecessor vehicle and provide a new speed for the current vehicle based on the calculated distance.



Control Flow Graph of computSpeed Service


Analysis of this graph highlights nine(9) execution paths. Five (5) of whom are valid. This five(5) paths are :

  • e1Ae2Ef
  • e1Ae2Ff
  • e1Be2Df
  • e1Be2Ff
  • e1Ce2Ff

Unit testing of computSpeed service required test data. In order to covert these five (5) paths we calculated and produced a set of data relevant to each path.
These data were summarized in a single file data.zip.

Use data.xml file to launch computSpeed unit test


  • Follow the two firts step of the screenshot tutoriel from User Installation Guide of Costo Test page.
  • At the end of the tutorial second step, if you have done all things well, you will get a pop up menu asking you about how many test data you want to build.

    Clique on “Cancel” button.

  • Download data.zip archive above, unzip it and go inside the folder obtained
  • Copy the file data.xml and paste it into the data folder of your PlatoonTestIntention directory in your Eclipse.
    1. Now unfold your src directory and run the class LauncherTHPlatoonTestIntention as java application. Look in the console for monitoring the implementation.
      - Go inside the data folder of your PlatoonTestIntention directory in your Eclipse and refresh it.
      - You will find an output file data_res.xml that contains the test Result.
      === Analysis of the results === —-

costo/test/results/start.txt · Dernière modification: 2018/04/03 16:59 (modification externe)