Aller au contenu
Velo - Vérification pour l'Environnement et le LOgiciel
Outils pour utilisateurs
S'identifier
Outils du site
Rechercher
Outils
Afficher la page
Anciennes révisions
Liens de retour
Derniers changements
Gestionnaire Multimédia
Plan du site
S'identifier
>
Derniers changements
Gestionnaire Multimédia
Plan du site
Piste:
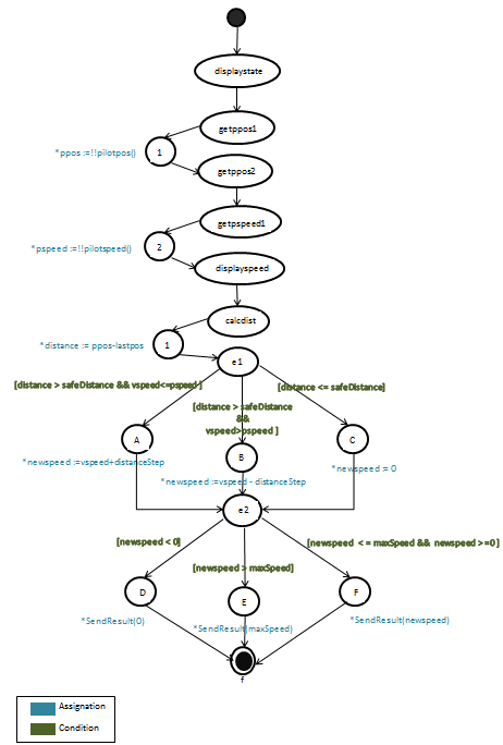
costo:test:results:graphefinal.png
graphefinal.png
Date:
2018/04/03 16:59
Nom de fichier:
graphefinal.png
Format:
PNG
Taille:
26KB
Largeur:
462
Hauteur:
684
Références pour:
results
En raison des restrictions dans les ACL et de pages cachées, cette liste peut ne pas être complète.
Outils de la page
Retour vers costo:test:results:start